English
学院概况
师资队伍
机构设置
教育教学
科学研究
“双一流”建设
学生工作
招生就业
英才招聘
校友风采
交流合作
党群视窗
学院简介
历史沿革
现任领导
历任领导
学院荣誉
领导关怀
教师一览
高层次人才队伍
学院办公室
机械与动力工程系
电子与通信工程系
声学与信息工程系
环境工程系
自动控制系
航海实验教学中心
首页
网站公告
中心概况
中心简介
中心人员
机构设置
中心特色
发展历程
发展规划
实验教学
实验教学体系与内容
实验课程
网络教学
创新实践活动
学生获奖
运行管理
管理机制
运行模式
规章制度
仪器设备
下载专区
留言板
预约实验
本科生教育
专业设置
培养方案
教学成果
精品课程
出版教材
教学管理
研究生教育
学科专业
培养方案
课程简介
教学管理
科研概况
科研方向
科研项目
科研成果
科研机构
研究所
实验室
国家级重点实验室
省部级重点实验室
校、院级实验室
业务指南
“双一流”建设
学生工作思路
学生党建
团委工作
学生社团
学子风采
奖贷勤助补医
招生
本科生招生
硕士生招生
博士生招生
就业
英才招聘
杰出校友
校友活动
国内合作
国际合作
教工支部
工会活动
理论学习
最新消息
·
施阳教授学术报告通知
2018/05/25
·
罗荘竹教授学术报告通知
2018/05/25
·
同济大学单希壮研究员学术报告通知
2018/05/16
·
bet.365最快线路检测中心青年教师论坛第16期通知
2018/05/16
·
美国阿拉巴马大学?Aijun Song教授学术报告通知
2018/05/10
·
bet.365最快线路检测中心青年教师学科论坛第15期通知
2018/05/10
·
大连理工大学高南副教授学术报告
2018/05/04
·
中国科学技术大学李二强教授学术报告
2018/04/23
·
bet.365最快线路检测中心青年教师学科论坛第14期通知
2018/04/13
·
张宏伟教授学术报告通知
2018/04/13
栏目导航
国内合作
国际合作
学校官网
翱翔门户
文献查询
院长书记信箱
邮件系统
“双一流”建设
更多>>
实干、创新、团结——航海学...
威斯康星大学-麦迪逊分校Yuhe...
【奔向双一流】青年教师热议...
bet.365最快线路检测中心组织教职工学习校“...
张海兰参加bet.365最快线路检测中心“双一流...
当前位置:
首页
>>
交流合作
>>
国内合作
>>
正文
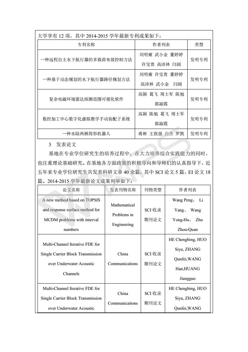
专业学位研究生工程实践培养基地
审核人:
友情链接
--下载专区--
人事
学科
科研
本科生教学
研究生教学
党群
学生工作
--相关链接--
教务处
研究生院
人事处
科学技术管理部
党委学生工作部
党委研究生工作部
--快速链接--
工信部
教育部
国家海洋局
中国船舶重工集团公司
中国船舶工业集团公司
中国造船工程学会
--电子期刊--
INTERNATIONAL JOURNAL OF ROBOTICS RESEARCH
Automatica
IEEE Transactions on Automatic Control
返回顶部